一、先说结论:控制精度不是一个数字
-
阀门能不能按指令动作
-
多次动作是不是一致
-
小幅调整时会不会“半天不动”
-
正反调节时会不会前后不一样
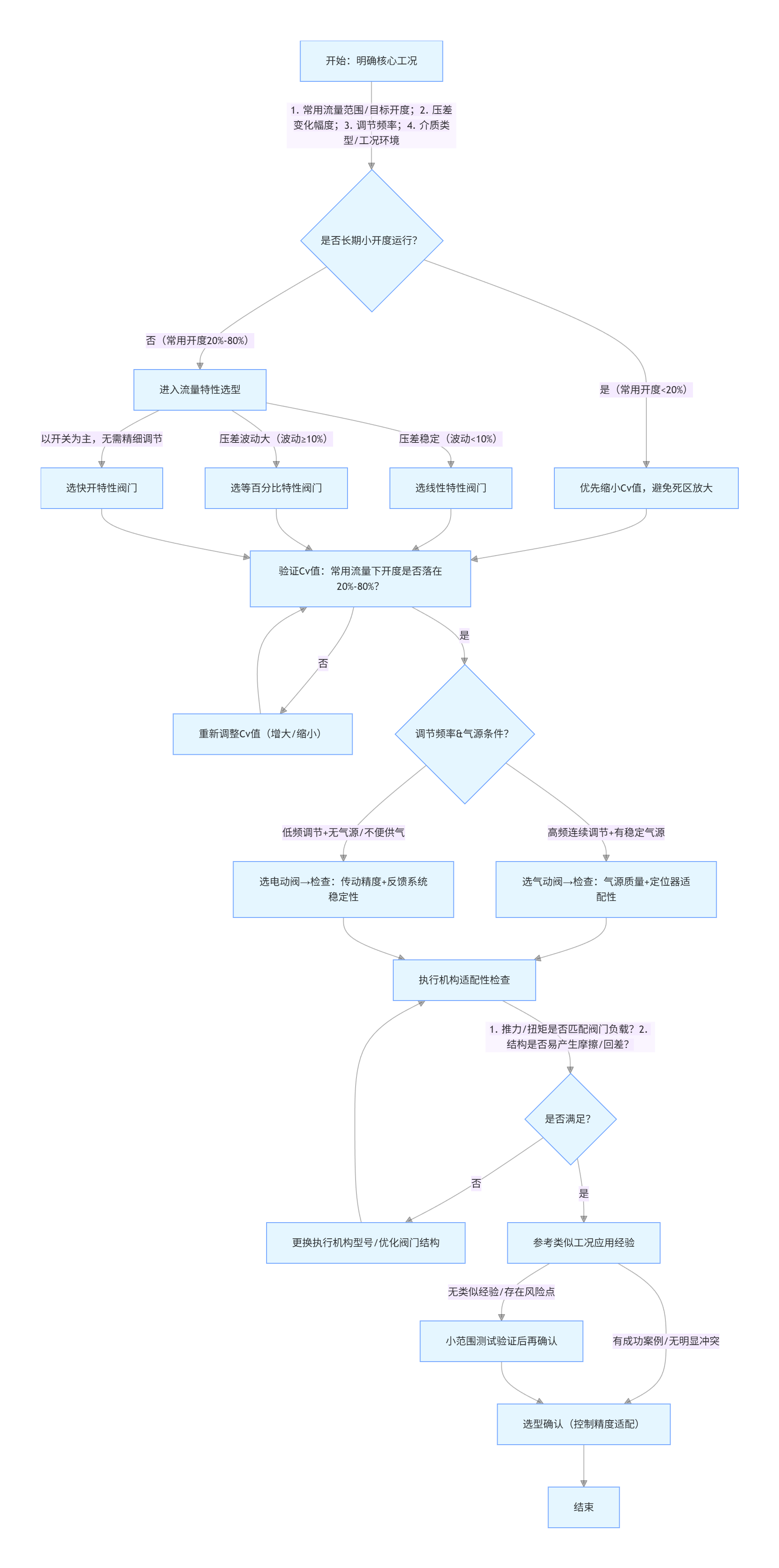
二、现场常说的“精度问题”,通常指哪几件事?
1. 阀门跟得上信号,但位置老是不一样
-
第一次调到 40% 没问题
-
第二次再回到 40%,过程值却变了
2. 小调节怎么都不动,大调节又过头
-
阀门死区偏大
-
阀杆或填料摩擦较大
-
阀门长期在很小开度工作
3. 正着调和反着调,表现不一样
-
从 30% 往上调,过程值变化正常
-
从 50% 往下调,同样的信号变化,过程反应却不一样
三、流量特性选不对,精度再好也白搭
-
线性特性:适合压差变化不大的工况,调起来直观
-
等百分比特性:压差变化大的场合更合适,小开度也更好控制
-
快开特性:更偏向开关用途,不适合精细调节
四、Cv 不是精度参数,但选错了精度一定出问题
-
最大流量够了
-
实际运行时阀门常年只开 10%~20%
-
死区被放大
-
小信号调节变困难
-
控制变得敏感又不稳定
五、电动阀和气动阀,谁更准?
气动阀:
-
反应快
-
适合连续调节
-
对气源和定位器要求高
电动阀:
-
不需要气源
-
适合调节频率不高的场合
-
对传动和反馈精度要求高
-
执行机构和阀门负载是否匹配
-
信号是否稳定
-
调节方式是否适合工况
六、为什么实验室精度和现场效果不一样?
-
工况波动
-
介质变化
-
管道应力
-
安装条件
七、选型时,怎么判断这只阀“精度够不够”?
-
这只阀在我的常用流量范围内,好不好调?
-
会不会长期在很小开度运行?
-
阀门结构是不是容易产生摩擦和回差?
-
执行机构推力或扭矩够不够?
-
有没有类似工况的实际应用经验?





